温馨提示:本文合计6500多字符,欲了解400多年来人们对筋膜认知的变化请耐心阅读!
在术语 FASCIA (筋膜)被纳入英语医学文献的400年里,与它相关的解剖学意义是不同的。筋膜被不同程度地描述为一系列宏观上可辨认的身体部位、组成的组织、以及广泛分布的软结缔组织网络结构。在过去的四个世纪中,筋膜被以多种方式描述。多年来,随着筋膜的解剖学认识不断发展,人们对它的理解可能随着研究技术的不断发展而继续变化。
本文关键词:解剖用语、筋膜、筋膜系统、解剖学、医学史Fascia被认为是古希腊词taenia的拉丁化版本,它被用于指代各种薄的、条状的物体,包括绷带和丝带(Hooper,1797;Liddell等人,2011)。自从16世纪被引入英语以来,这个词已经被应用于越来越多的表现出带状或薄膜状外观的物体(Simpson和Weiner,1989)。如今,解剖学家将这一术语与“鞘、片或其他可解剖的,其大小足以让人用肉眼看到的结缔组织联系起来”:(Standring, 2016, p.41)。

▲ Fascia 在建筑当中表示屋顶下方的外立面
在过去的二十年里,人们对筋膜的兴趣有了强烈的增长,这表现在文献、相关研讨会、出版书籍的爆发增长。从而有这样一种可能,即人们对筋膜的理解也许仍在改变,与过去对它的认识不同。本综述的目的是探究历史上对筋膜的解剖学描述,从而让我们以当代的视角,重新认识筋膜。自埃及金字塔时代(约公元前2500年)古希腊和罗马的时代,医学家们就已经提到了身体的膜和肌腱筋膜部分。然而,古人对筋膜的认识,以及他们用来讨论筋膜的术语,还没有相关的英文文献。筋膜这个词似乎是随着Crooke(1615)提到 "Fasciam或swath-band",现在这被称为胸腰部筋膜和fasciam latam,他后来(1651)将其描述为一个 "膜状体......更像是膜而不是筋"。在没有其它证据的情况下(Vicary,1586;McConchie,1997),Crooke(1615)可能是最早将fascia作为一种解剖学表达的英国作家。Cowper(1694)观察到前臂的肌肉由筋膜包裹,也描述了大腿和小腿是由筋膜包裹着的,并将肱二头肌的 "外腱 "确定为筋膜。他声称腿部的筋膜形成了脚踝处的环形韧带,"就像一个绷带,将肌腱保持在适当的位置"(1698年)。

▲ 前臂筋膜
这个时代的解剖教科书广泛描述了membranes(膜)作为相互连接的软组织层,依次穿插在身体的皮肤和骨骼之间,形成一个通用的覆盖性的包裹(Collins,1685)。克鲁克 Crook(1651年)观察到膜 "几乎遍布整个身体的内部和外部",尽管它们之间的差异是 "多方面的,从它们的重要性、大小、部位、形状、结构或纹理,以及从构成它们材料的性质"。尽管它们看起来很坚固,但他指出,"每一层膜都是双重的;通过这些双重的膜的,有滋养的静脉、传导生命活力的动脉和传达感觉的神经"(1651,第694页)。

▲
17世纪的解剖课情景,我们能从伦勃朗的画中略窥一二The anatomy lesson of Dr. Nicolaes Tulp,Rembrandt, 1632, Oil on canvas, 169.5 x 216.5 cm, Mauritshuis Royal Picture Gallery, The Hague克鲁克在分类学上描述了膜与一系列有层级的类别的关系(见表1),从根本上区分了哪些事真正的膜和非膜结构,前者参与到整个身体及其许多部分的结构当中,后者则是密布于身体各部分的膜。他解释说,有 "几乎不计其数 "的特殊膜,专门构建并帮助 "维持 "身体的各个部分和区域(1651,第694-695页)。柯林斯 Collins(1685年)解释说,膜具有 "比骨骼、软骨、韧带和肌腱的物质更柔弱的结构",一般由 "微小的神经丝组成,它们精确地旋转,并精巧地在垂直、斜和横方向编织;这给膜的结构带来了巨大的力量;在这里,它们可以在长度、宽度和斜度上有多种扩展方式,而没有任何裂痕"。它们的组成各不相同,但大多数是通过 "许多小纤维或膜的夹层 "而 "固定 "在它们的附近结构身上(第8页)。根据柯林斯的说法,肌肉的共同外衣(或称integument)反而 "有一种透明的物质,比Adiposa薄得多",其膜间空间 "被凝固的神经液体填满"。他解释说,这种 "扩散性膜 "的作用是 "环绕 "和 "包裹 "整个身体及其肌肉,保护肌肉不受冷热影响,使肌肉保持在正确的位置,并将皮肤固定在适当的位置(1685)。

▲ 筋膜包裹着肌肉等组织,如同一件衣服
克鲁克(1651年)指出,膜的 "共同作用 "是共同充当 "触觉器官",因为它们具有明显的 "活性品质"(对触觉的敏感性)。他解释说,与此相反,它们所参与形成的肌肉和器官从根本上说是无感的,而神经传达但不检测触觉信息。如果膜被 "掠夺 "了,它们的感觉就会相应地降低。

▲ Crooke(1651)全面描述了人体膜的结构组织与一系列分类学的关系。斜体字表示他的一些特定的例子。
在本世纪,至少有10个解剖学术语把筋膜 fascia 添加在它们的名称中,尽管筋膜仍然经常被称为 membrana(膜),而且可能更经常是指一种外科绷带,如:Fascia heliodori或Fascia spiralis repens。提及筋膜的术语逐渐出现在病例报告和案例研究、从拉丁文、法文或德文翻译的书籍以及医学词典中可以看出。由于缺乏详细的解剖学解释,筋膜是一个多方面的概念,包括:
- 一种一般的组织类型,如:腱膜筋膜 aponeurotic fascia(Winslow,1733)、膜质筋膜 membranous fascia(Albinus,1777)和腱质筋膜 tendinous fascia(De La Vauguion,1707)。
- 某些类型的膜状身体部位,包括腱膜、宽的腱膜组织带、膜、韧带支持带、肌腱(Winslow,1733)、肌腱、肌腱的一部分(Motherby,1775)、肌肉的扩展结构(Hooper,1797)、膜鞘(Simmons,1780)或鞘(Albinus,1777);
- 筋膜的几个特定部分--例如,fascia lata(James,1743)、fasia lumborum、环状韧带的筋膜(Motherby,1775)、覆盖手臂骨骼的腱膜(Simmons,1780),以及覆盖特定肌肉的筋膜,如颞肌(Hunter,1771)。而Fascia lata则含糊地指大腿的膜套(James,1743)或整个下肢(Barrow,1749),以及臀部内收肌(如。James, 1743),直到人们确定筋膜是 "一个大的膜状、腱状或韧带状覆盖物",而阔筋膜张肌是 "一个小的前上皮肌肉"(Winslow, 1733)。

▲ 大腿外侧结构:阔筋膜张肌与髂胫束的关系
构成筋膜的松散结缔组织--当时被称为细胞组织、纤维素、细胞膜和细胞物质--也被大量讨论(Wilson,1944)。细胞组织因其网状的结构内有许多微小的腔室(空间)而得名,被当作 "普遍的连接介质"(Simmons, 1780),它凝聚成膜,聚集在相邻的身体部位之间,包绕着着神经和血管,并渗透插入肌肉和器官当中,在不同的形态中无缝相连。因此,正如哈勒 Haller(1754年)所解释的那样,在 "身体的某些部位,它是开放和松散的,由长而远的片组成",而在其他部位,"它是薄而紧凑的,由短的纤维组成,凝结在一起"。哈勒将细胞组织描述为由部分 "简单的膜片 "组成,部分由 “数量不等的小板或鳞片”组成,这些小板或鳞片以不同的方向连接,形成小细胞和网状空间"。这些组织以延伸到身体的固体部分的方式,从而让身体能进行 "自由充分的运动"(1754)。

▲ Albrecht von Haller 哈勒 1708-1777,现代生理学之父
哈勒(1754)继续说,细胞空间 "几乎不含 "脂肪,"被一种水样的蒸汽所湿润,有点像胶状和油状。由动脉射出并再次进入静脉"。而且,当 "水汽因发炎而过于粘稠,或因任何原因而缺失或消失时,相邻的膜或板块就会粘合成一体,并失去其运动能力"。根据Wilson(1944)的说法,当时许多解剖学家认为细胞组织 "基本上是一种胶状物质,只有在膨胀时才呈现出丝状和板状,或者在死亡时通过凝固呈现出这些形式"。这一概念促成了18世纪末至19世纪初关于细胞组织是否主要是纤维状或粘性的讨论。19世纪,医学辞典中与筋膜有关的解剖学术语明显增多。例如,1801年,Motherby和Wallis列出了5个以筋膜为前缀的术语,其中3个(fascia, fascia lata, and fascia lumborum)与筋膜有关,另外2个(fasciae latae musculus and fascialis)与现在的阔筋膜张肌和缝匠肌对应。1839年,Hooper和Grant定义了10个类似的前缀表达,其中8个与筋膜结构有关,2个与外科绷带有关。Dunglison和Dunglison(1876)辨别了26个含有解剖学术语的筋膜,而Foster(1892)辨别了231个。一些字典中的词表(特别是Foster,1892)被同义词所推动,包括人名名称(Adstrum,2015)和同一筋膜的非英语名称。类似的术语增长模式在解剖学教科书中也很明显(见图1)。尽管个别作者使用的术语存在一些差异,但这种词汇的扩展主要与发现许多以前未被认识的筋膜部分有关,并没有受到同义词和非英语词汇使用的影响。大多数新识别的筋膜都是以其地形位置、物理外观、组织类型、感知能力或功能来命名的。例如,浅筋膜和深筋膜表明这些筋膜距离皮肤的距离,而肌间筋膜则是在肌肉之间。腰部筋膜Fascia lumborum和颈部筋膜cervical fascia表示它们的区域位置,而提睪肌筋膜cremasteric fascia和颞筋膜则表示它们靠近某块肌肉。Cribriform(筛状)、infundibuliform(漏斗状)和三角筋膜与它们的物理外观有关,而其他筋膜包括Areolo-fibrous fascia、aponeurotic fascia和fascia adiposa renum则表明它们是由什么材料制成的。据称,Astley Cooper爵士创造了本体筋膜来区分 "疝气囊的适当细胞包膜"(Hooper and Grant, 1839),尽管这个术语很快就被推广到现在被称为深层筋膜的厚膜上(如Ellis, 1840)。同样,"为肌肉起源服务"(Foster,1892)的起源筋膜,在语言上将结构与功能联系起来。筋膜现在主要被描绘成身体的膜状部分或肌肉的腱膜扩张。词典编纂者经常将aponeurosis认定为在大多数解剖学教科书中,筋膜也被视为同义词(如Motherby和Wallis,1801),并将筋膜描述为 "肌肉的肌腱扩张,将各部分结合在一起"(Hooper and Grant,1839)。Bichat(1822b)对筋膜(韧带和肌腱)和膜(膜膜、膜囊、膜鞘和腱鞘)进行了区分。他断言,膜是 "宽而薄的器官",而筋膜则相对 "长而厚"(第260页)。他还认为,身体上的许多膜状器官尽管形态各异,但 "几乎都是连续的和相连的"(第263页)。到19世纪中期,筋膜通常被分为两组,以其组织类型(如威尔逊,1851年)和与皮肤的相对接近程度来区分。(i) 肋骨筋膜,"紧贴在几乎整个身体表面的皮下,一般被称为上筋膜";(ii) 腱膜或深筋膜,"是一种致密的无弹性和不屈服的纤维膜,形成肌肉的鞘,并为它们提供宽阔的附着面"(格雷,1858)。这种被广泛采用的筋膜分类方法有效地将它们与细胞组织(同义词:areolar tissue, cellular texture, fibro-areolar tissue, fibrocellular tissue, mucous texture)区分开来,例如,Bichat将其单独认定为细胞系统(同义词:cribriform body)。他将细胞系统描述为一个复杂的 "膜的组合,以及白色的软层,以不同的方式混合和交织在一起",在它们之间留下开放的空间,"作为脂肪和血清的储存库"。他解释说,这个系统 "无处不在,无时不在"(Bichat, 1822a)。

相对强大的fasciae的颜色和力量被归因于它的白色胞子,威尔逊(1851年,第115页)解释说,"圆柱形,非常小(大约1/15000th英寸的直径),透明和起伏"。孢子被收集起来形成小的和大的束状物,"产生薄层、膜、韧带和腱索"(同上)。由于各种因素,与筋膜有关的术语继续扩大(见图1),包括对一些筋膜的命名越来越具体(如臀部筋膜、咽基底筋膜和胰腺十二指肠后部筋膜),词典编纂者用英语和拉丁语识别筋膜,以及世纪末创造的术语(如骨盆内筋膜/骨盆内筋膜、肌肉筋膜/肌肉筋膜、内脏筋膜/内脏筋膜)。骨盆内侧筋膜/内侧筋膜、肌肉筋膜/肌肉筋膜、投资筋膜和内脏筋膜/内脏筋膜)与命名标准化有关(联邦解剖学术语委员会[FCAT],1998)。外科文献中出现了几个术语,如:筋膜平面(区域和外科)、筋膜空间和筋膜系统。筋膜是一个公认的解剖学术语,但国际上对哪些身体部位被认为是筋膜以及它们的名称存在一些不一致的地方(Wendell-Smith,1997;FCAT,1998)。医学辞典一般将筋膜定义为 "覆盖在皮肤下的身体,包裹着肌肉和某些器官的片状或带状组织"(Miller, 1947)。然而,正如Hollinshead(1954)所解释的那样,"对于结缔组织必须密集到什么程度才能被视为形成筋膜,并没有一个普遍接受的定义,而且......筋膜空间只是相对松散的结缔组织区域。"其他人,包括Le Gros Clark(1945)在本质上认为所有松散的结缔组织为筋膜,指出这种 "材料在其一致性上有很大的不同,在一些地方形成非常精细的网状结构,而在其他地方则凝结成坚固的毛毯或坚韧的纤维片"(第31页)。将 "一个特定的局部术语应用于任何结缔组织的聚集,其大小足以进行解剖 "的习惯受到了挑战(Warwick和Williams,1973)。解剖学家观察到,筋膜组织(同义词:areolar tissue, connective tissue, fibrous tissue)和筋膜是天生就是连续的。他们认为,"某种筋膜的存在在很大程度上可能是一个语义学问题"(Rosse and Goddum-Rosse, 1997),因为 "所有结缔组织与所有其他结缔组织是连续的"。因此,从这个观点来看,"筋膜没有开始,也没有结束"。

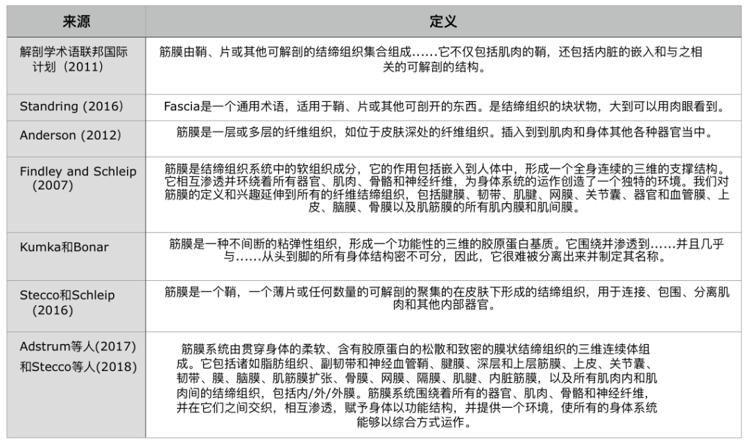
从解剖学的角度来看,筋膜似乎主要被认为是一个相对不重要的身体部分,只是 "覆盖和投资所有所谓的高级结构"(Gallaudet,1931)。尽管有个别的例外情况(如Gallaudet,1931年;Stilwell,1957年)相对来说,很少有研究报告涉及到筋膜的大体解剖描述。大多数人将他们对筋膜结构和物理特性的发现应用于当代医学和外科的临床进展(如Orrin, 1928; Bogduk and Macintosh, 1984)。随着本世纪的发展,结缔组织也越来越多地被其他学科描述,包括组织学、生理学和结构生物学。在21世纪的第一个十年,筋膜成为一个新兴的、跨学科的基础和应用科学领域的焦点,自2007年哈佛医学院主办的首届筋膜研究大会以来,该领域的发展势头明显增强(Benjamin, 2009; Wearing等,2015)。在这次会议之前,发布了对筋膜的整体定义,其中包括了以下几个方面

筋膜部分(如腱膜、韧带、肌腱、网膜和关节囊),有时被描述为与筋膜分开存在(Findley和Schleip,2007)。这种理解,即筋膜和筋膜组织不是假设性地分开的(见表2),似乎在概念上支撑着许多当代筋膜研究。与这一发展中的研究领域相关的文献广泛涉及人类筋膜系统的分子到机体层面的结构、物理和动态特性、功能、健康、病理和补救治疗(见Benjamin,2009;Stecco等人,2011;Findley等人,2012b;Kumka和Bonar,2012;Zügel等人,2018;Gonzalez等人,2018)。这项工作的多学科性质体现在许多新术语的创造上,例如,包括上皮筋膜、筋膜、筋膜结构、筋膜切除术、肌筋膜扩张和肌筋膜经络(见Schleip等人,2012;Stecco,2015)。在过去的四个世纪里,人们对筋膜有了相当多的了解,尽管它并不总是以这个名称为人所知。人们对筋膜的认识、命名、描述和论述各不相同。这个多面的身体部位被过度概括为:相互连接的片状和层状的体表覆盖膜、不稳定的表面上不同的部分(筋膜和膜状结构)、几种形式的结缔组织和一个全身性的软结缔组织系统。从后结构的角度来看,人们对身体及其部位的概念化和医学化的方式的多元性和基于时间的变化是正常的。可以预见,不同群体的人对筋膜会有不同的理解,这些理解可能会随着时间的推移而改变。在实践中,多种含义的同时存在可能会产生问题(Wendell-Smith,1997;Langevin和Huijing,2009),特别是对那些熟悉的、可能只知道一种观点的人。历史表明,对筋膜的解剖学解释有一系列的角度,每个角度都与当时的认识环境有关。不同的解剖学知识 "以不同的比例和方式 "被 "观察、治疗经验、文本传统、哲学思想和文化想象 "等模式所塑造,这些模式目前在其发展的社会中盛行(Siraisi,1995)。筋膜的解剖学描述似乎与技术的进步同步发展。Wearing等人(2015年)认为最近筋膜研究的进展至少部分归功于创新的研究方法,现在包括新的组织学和免疫组化染色技术、水解、机械组织压痕装置、现代成像系统、塑化和虚拟建模。这些技术揭示了对筋膜形态的新认识,这些认识是在以前通过神学论证、实验物理程序获得的基础上的扩展。(例如,煮沸、暴露于空气和热、浸渍和腐烂),对解剖的尸体进行宏观观察,以及活体解剖。筋膜的定义(即目前的解释)将影响到哪些部分被解剖检查和描述,并随后被纳入关于身体及其部分(包括筋膜部分)如何工作的下游解释,以及它们如何在健康和损伤状态下促进身体的整体功能,并受到影响。例如,20世纪广泛存在的将筋膜作为无差别的、相对无差异的身体部位的说法,很可能与它在解剖过程中被常规地清理掉(即破坏和移除)有关。相反,筋膜被描述为一个复杂的、全球性的结缔组织系统,这与它在多学科研究环境中被更广泛地描述有关。按照海德格尔(1977)的说法,技术这个词可以被解释为包括明确构成每项研究的支架的认识论原则。例如,在18世纪欧洲启蒙时代到来之前,医学理论从根本上以体液学说为前提,即相信气质和健康依赖于四种流体--体液的均衡流动。可以想象,这种哲学观点与细胞组织含有 "凝固的硫化物"(Collins, 1685, p. viii)或 "被水蒸气浸润"(Haller, 1754)的解释有关。目前对间质筋膜组织中微妙的生物电磁和间质流体流的研究也许能与其中的一些观点呼应(例如,Stefanov等人,2013年;Benias等人,2018年)。

▲ 起源古希腊的四体液古代医学理论
血液(空气)、黏液(水)、黄胆汁(火)和黑胆汁(土)
每一套与筋膜有关的知识都是对筋膜理解的累积。然而,它们中没有一个能完整地解释筋膜。这就提出了一个问题:如何建设性地处理几套不同的筋膜相关知识的存在。把它们看作是并存的、竞争的还是互补的?也许收集信息和学习更多的知识对专业上是足够的。但是结合几组信息来发展更复杂的、更丰富的、对筋膜的综合解剖学说也是可以的。在新生的跨学科筋膜研究环境中,后者似乎已经开始。

学筋膜手法就到派康